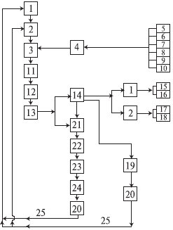
В процессе обработки информации по анализу последствий принимают решение либо о немедленном устранении конструктивных недостатков, изменении практики эксплуатации или технического обслуживания систем (если причина отказа очевидна), либо о проведении необходимых исследований для устранения причины отказа и последующего устранения слабого звена. Окончательные изменения в технологическую документацию вносят только после проверки принятых решений. Процесс этот носит непрерывный характер, что позволяет постоянно поддерживать и даже повышать необходимый уровень эксплуатационной надежности и безопасности оборудования. Таким образом, обеспечение эксплуатационной надежности и безопасности представляет собой замкнутый цикл последовательных операций, один из возможных вариантов которого [10] изображен на рис. 9.8.1.

Рис. 9.8.1. Алгоритм обеспечения эксплуатационной надежности и безопасности системы:1 - конструкция оборудования; 2 - существующая практика эксплуатации; 3 - информация; 4 - средства получения информации; 5 - причины отказов; 6, 7 - сведения соответственно о расходе запасных частей и частоте их замены и о потерях производства, вызванных простоями; 8 - данные результатов инспекций оборудования; 9 - сведения об изменениях размеров, структуры и свойств материала деталей в процессе эксплуатации; 10 - другие сведения; 11 - обработка информации; 12 - анализ причин отказов и выявление слабых мест; 13 - принятие решения; 14 - решение о немедленном изменении конструкции, практики эксплуатации или технического обслуживания и ремонта оборудования; 15, 16, 17, 18 - изменение соответственно конструкции, материала детали или способа ее упрочнения, практики эксплуатации, практики технического обслуживания и ремонта; 19 - проверка предложений в промышленной эксплуатации; 20 - данные промышленной эксплуатации после внесенных изменений; 21 - решение о проведении исследований; 22 - разработка методики исследований; 23 - результаты исследований; 24 - усовершенствование конструкции или практики эксплуатации оборудования на основании исследований; 25 - обратная связь

3480
~1.5 мин









