|
Автоматизированная информационно - управляющая система единой государственной системы предупреждения и ликвидации чрезвычайных ситуаций
Для информационного обеспечения управления в РСЧС по предупреждению и ликвидации чрезвычайных ситуаций, проведению мероприятий гражданской обороны и интеллектуальной поддержки управленческой деятельности МЧС России и органов управления единой государственной системы предупреждения и действий в чрезвычайных ситуациях создана автоматизированная информационно-управляющая система (АИУС РСЧС). Ее основными функциями являются:
- сбор от абонентов (пользователей) системы и обработку оперативной информации о состоянии потенциально опасных объектов экономики и инфраструктуры, природной среды, сил и средств РСЧС, о наличии и состоянии запасов и резервов;
- подготовку рекомендаций и вариантов решений по прогнозу чрезвычайных ситуаций и действиям при их ликвидации;
- сопряжение с информационными системами других федеральных органов исполнительной власти, входящих в РСЧС;
- передача необходимой информации органам управления РСЧС всех уровней и обмен информацией между различными подсистемами и звеньями РСЧС.
АИУС РСЧС построена как территориально распределенная система расположенных по всей стране региональных, республиканских, краевых, областных информационно-управляющих центров, городских и районных абонентских пунктов, объединенных государственными и ведомственными каналами связи и передачи данных (рис. 6.1). Такая структура обеспечивает возможность управления действиями в чрезвычайных ситуациях на уровне республик, краев, областей, городов и районов Российской Федерации, не исключая возможности рационального сочетания централизованного и децентрализованного управления.
Функционально АИУС РСЧС состоит из основной, резервной и дублирующей подсистем, в состав которых включены:
- функционально-ориентированные комплексы средств автоматизации (КСА), размещаемые на стационарных пунктах управления;
- мобильные КСА (МКСА) подвижных пунктов управления (ППУ) и других объектов;
- абонентские комплекты пользователей (АКП);
- КСА взаимодействия с внешними (по отношению к МЧС России) структурами (КСАВ);
- сеть связи и передачи данных (ССПД), обеспечивающая телефонную, телеграфную, факсимильную, селекторную связь, передачу сигналов оповещения, обмен данными (формализованными и неформализованными сообщениями; доступ к удаленным файловым или WEB-серверам и базам данных). При переходе на цифровые каналы ССПД федерального, регионального и территориального уровней РСЧС будет обеспечиваться передача видеоинформации.
На основе перечисленной номенклатуры средств автоматизации обеспечивается создание объектовых комплексов (ОК) АИУС РСЧС различного назначения и необходимой конфигурации.
Создание АИУС РСЧС на федеральном и региональном уровне финансируется из средств федерального бюджета, а на территориальном и местном уровнях - из бюджетов субъектов Российской Федерации и средств муниципальных образований.
В настоящее время на федеральном, региональном, территориальном и местном уровнях управления РСЧС функционируют объектовые комплексы, созданные в рамках первой очереди этой системы и по целевым территориальным программам субъектов Российской Федерации.
Одними из основных объектов федерального уровня являются комплексы центрального аппарата МЧС России на различных его территориях (рис.6.2.1).
На региональном уровне созданы региональные информационно-управляющие центры в городах Москва, Санкт-Петербург, Ростов-на-Дону, Екатеринбург, Хабаровск, Красноярск.


Рис. 6.2.1
Функциональная схема АИУС
РСЧС

Рис. 6.2.2. Организация
информационного
взаимодействия в АИУС РСЧС
с использованием
телекоммуникационных
технологий
На территориальном уровне в соответствии территориальными целевыми программами создаются информационно-управляющие центры органов управления ГОЧС в субъектах Российской Федерации, на местном уровне - абонентские пункты при органах управления ГОЧС в городах и районах.
Ведутся работы по созданию единых дежурно-диспетчерских служб (ЕДДС) в городах Российской Федерации, сопряженных с АИУС РСЧС и призванных повысить оперативность реагирования городских служб на угрозу или возникновение чрезвычайной ситуации.
АИУС РСЧС функционирует как в мирное время (в режимах повседневной деятельности, повышенной готовности, чрезвычайной ситуации), так и в особый период (при переводе гражданской обороны с мирного на военное положение). При этом возможности комплексов средств автоматизации в зависимости от режима функционирования меняются.
В режиме повседневной деятельности объектовые комплексы средств автоматизации всех уровней АИУС РСЧС обеспечивают работу органов управления ГОЧС на подведомственной территории. Контролируется состояние объектовых комплексов и системы в целом, организуются тренировки и учения органов управления, сил и средств РСЧС, разрабатываются и совершенствуются планы действий в экстремальных условиях, перспективные планы профилактики чрезвычайных ситуаций, дальнейшего развития и совершенствования РСЧС. Решаются задачи кадрового, материально-технического и финансового обеспечения деятельности МЧС России и подчиненных ему органов. При этом учитываются данные, выдаваемые системой мониторинга и прогнозирования чрезвычайных ситуаций, осуществляющей повседневный контроль состояния природной среды и потенциально опасных объектов, в том числе и авиационно-космический контроль.
В этом режиме выполняется первичный ввод и ведение баз данных нормативно-справочной информации, создание новых и совершенствование имеющихся функциональных задач, развитие программно-технических средств АИУС РСЧС.
В режиме повышенной готовности комплексы средств автоматизации обеспечивают деятельность МЧС России, региональных центров ГОЧС и органов управления ГОЧС по приведению в готовность к возможным действиям органов управления и сил РСЧС, принятию оперативных мер по предотвращению чрезвычайных ситуаций, снижению возможного ущерба. Уточняются причины, вызвавшие ухудшение обстановки, осуществляется прогноз возникновения чрезвычайных ситуаций и их развития. Усиливается контроль над состоянием природной среды и потенциально опасными объектами. Для обоснования мер по ликвидации угрозы чрезвычайных ситуаций осуществляются расчеты по привлечению сил и средств, приведению их в высшие степени готовности. При необходимости доводятся команды (распоряжения) на выдвижение части сил в район предполагаемого бедствия и осуществляется контроль их действий, проводится оповещение населения. Усиливаются дежурные службы эксплуатационного персонала АИУС РСЧС.
Программно-технические средства приводятся в рабочее состояние для решения соответствующих задач, в том числе подготавливаются к выводу в ожидаемый район бедствия мобильные средства.
В режиме чрезвычайной ситуации комплексы средств автоматизации обеспечивают управленческую деятельность МЧС России, региональных центров ГОЧС и органов управления ГОЧС по ликвидации возникшей чрезвычайной ситуации. Собираются данные о факте аварий, катастроф, стихийных бедствий и сложившейся обстановке, оповещаются соответствующие органы управления и силы РСЧС. АИУС РСЧС обеспечивает решение задач по управлению выдвижением сил и средств в зону бедствия, мероприятиями по защите населения, материальных и культурных ценностей, проведением аварийно-спасательных и других неотложных работ. Эксплуатационный персонал объектовых комплексов средств автоматизации переходит на круглосуточный режим работы. В случае необходимости мобильные средства АИУС РСЧС выдвигаются в район бедствия для непосредственного обеспечения работы оперативных групп.
Для современного этапа развития РСЧС характерна смена приоритетов в направлении от задач экстренного реагирования и ликвидации чрезвычайных ситуаций к задачам предупреждения, снижения рисков и уменьшения масштабов чрезвычайных ситуаций. Эти приоритеты нашли своё отражение в федеральной целевой программе "Снижение рисков и смягчение последствий чрезвычайных ситуаций природного и техногенного характера в Российской Федерации до 2005 года".
В рамках этой ФЦП на базе автоматизации процессов управления проводятся работы по развитию программно-технических средств и специального программно-математического обеспечения АИУС РСЧС с целью:
- оперативного сбора информации для своевременного и качественного принятия управленческих решений;
- прогноза источников и возможных рисков чрезвычайных ситуаций;
- всесторонней информационной поддержки в ходе формирования и принятия управленческих решений по предупреждению и ликвидации чрезвычайных ситуаций, в том числе на основе их прогнозирования и развития;
- оперативного доведения необходимой управляющей информации и сигналов (распоряжений) оповещения в интересах управления силами и средствами РСЧС;
- контроля исполнения утвержденных планов и принятых решений.
Основной целью дальнейшего развития АИУС является повышение эффективности функционирования единой государственной системы предупреждения и ликвидации чрезвычайных ситуаций (эффективности проводимых мероприятий по защите населения и территорий от чрезвычайных ситуаций) на всех уровнях управления.
АИУС РСЧС в особый период должна обеспечивать поддержку управления мероприятиями по переводу гражданской обороны с мирного на военное положение, а также управления мероприятиями гражданской обороны непосредственно в военное время. Объектовые комплексы для функционирования в особый период создаются на основе типовых унифицированных решений, принятых в Единой (взаимоувязанной) системе государственного и военного управления (ЕСГВУ).
Основное внимание при выполнении дальнейших работ будет уделено: коренной модернизации комплексов средств автоматизации федерального и регионального уровня управления; созданию и развитию территориальных звеньев системы; вопросам сопряжения с ведомственными информационными системами РСЧС; развитию аналитических и геоинформационной систем; использованию космической информации для оперативного картирования, оценки масштабов чрезвычайных ситуаций и мониторинга потенциально опасных объектов, а так же созданию подсистемы обеспечения безопасности информации в АИУС РСЧС.
Для этого используются следующие информационные технологии.
Телекоммуникационные технологии - совокупность технических и программных средств, обеспечивающих приём и передачу данных по различным типам каналов связи (цифровым, телефонным и т.д.).
В настоящее время создана ведомственная сеть передачи данных на основе выделенных телефонных каналов, которая объединяет в единое телекоммуникационное пространство все региональные центры МЧС России, 40 % административных центров субъектов Российской Федерации, часть городов и объектов Министерства. С остальными административными центрами установлена связь по коммутируемым телефонным каналам. Это позволяет организовать информационное взаимодействие оперативной дежурной смены Центра управления в кризисных ситуациях МЧС России (ЦУКС) в автоматическом режиме непосредственно с источниками информации.
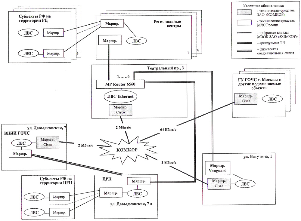
В Москве в единую информационную сеть объединены локальные вычислительные сети, расположенные в различных зданиях МЧС России (рис.6.3).
В стадии реализации находится проект перехода на высокоскоростные каналы в направлении "Центр-регион".
Информационные технологии на основе современных систем управления базами данных (СУБД) - комплекс программных средств для хранения, поиска и анализа формализованной информации (информация, состоящая из жёстко заданного перечня информационных показателей).

Рис. 6.2.3. Схема
подключения объектов МЧС
России к Московской
волоконно-оптической сети
ЗАО "КОМКОР"
На основе системы управления базами данных ORACLE автоматизирован сбор и обработка информации о чрезвычайных ситуациях и проводимых мероприятиях, их учёт и накопление. База данных содержит информацию обо всех чрезвычайных ситуациях, произошедших на территории России с 1990 года. Автоматизирована передача оперативной информации по чрезвычайным ситуациям из региональных центров. Создан и сдан в опытную эксплуатацию функциональный комплекс приёма-передачи форм табеля срочных донесений.
Одновременно начато создание функциональных комплексов поддержки и принятия решений по конкретным чрезвычайным ситуациям, которые включают набор задач от оперативного прогноза развития чрезвычайной ситуации до подготовки вариантов планов действий по их ликвидации (планирование сил, средств, ресурсов).
С целью решения прикладных задач (проведение расчетов, построение графиков, оформление таблиц и т.д.) разрабатываются функциональные задачи. Под функциональной задачей понимается информационная технология обработки на ЭВМ определенных исходных данных и выдачи результатов обработки в удобном виде для дальнейшего использования. Каждая функциональная задача представляет собой совокупность соответствующего специального программного, информационного, лингвистического, математического обеспечения, а также соответствующей проектной и эксплуатационной документации.
Интранет-технологии - технологии, которые применяются в международной компьютерной сети Интернет. Эти технологии обеспечивают хранение, поиск, как по рубрикатору, так и с использованием специальных программных средств неформализованной информации (текстов, графики, фото-, видеоматериалов).
Для доступа к электронным документам структурных подразделений МЧС России начато внедрение современных информационных технологий, обеспечивающих создание, накопление и ведение информационных ресурсов не только на федеральном уровне управления, но и на региональном, территориальном и местном - до объектов экономики включительно. Уже создан первый этап информационной системы на основе Интранет-технологий. С помощью этой системы любой пользователь, имеющий допуск к локальной вычислительной сети Министерства, может посмотреть электронные версии различных документов: планов, сводок и документов, стоящих на контроле.
Всё это способствует началу работ по созданию государственного информационного ресурса по вопросам гражданской обороны, предупреждения и ликвидации чрезвычайных ситуаций.
Геоинформационные технологии.
Информационная поддержка управления по предупреждению и ликвидации чрезвычайных ситуаций связана с обработкой больших массивов пространственно-временных и предметно-ориентированных данных. Современные информационные технологии предоставляют широкие возможности представления и обработки таких данных с помощью электронных карт. Именно такой способ представления данных явился основой для создания географических информационных систем (ГИС).
Географическая информационная система - это информационная система, обеспечивающая сбор, хранение, обработку, доступ, отображение и распространение пространственно - координированных данных.
Геоинформационные технологии объединяют традиционные операции работы с базами данных (например, запрос и статистический анализ) с преимуществами полноценной визуализации и географического анализа, которые предоставляет карта. Это отличает ГИС от других информационных систем и обеспечивает уникальные возможности их применения для решения задач, связанных с анализом явлений и событий окружающего мира, с выделением главных факторов и причин, с планированием стратегических решений и анализом возможных последствий предпринимаемых действий.
В качестве основы для создания геоинформационной системы используются векторные и растровые электронные карты.
Единая система классификации и кодирования информации - это технология, позволяющая выбирать значения конкретных информационных показателей из заранее подготовленного и утверждённого списка, корректировка которого возложена на специалистов конкретной предметной области - словаря или классификатора. В зависимости от уровня утверждения различают словари и классификаторы общероссийские и ведомственные.
В соответствии с постановлением Правительства Российской Федерации от 1 ноября 1999 г. № 1212 в МЧС России в автоматизированных системах осуществлён переход на общероссийские классификаторы. Созданы программные средства ведения единой системы словарей и классификаторов АИУС РСЧС, которые позволяют обеспечить целостность и своевременное ведение как общероссийских, так и ведомственных классификаторов. В настоящее время в АИУС РСЧС функционирует 7 общероссийских и 35 ведомственных классификаторов. Проводится работа по приданию ведомственным классификаторам Министерства статуса общероссийских классификаторов.
В соответствии с техническим проектом АИУС РСЧС должна обеспечивать для должностных лиц органов управления следующие основные возможности:
- предоставление лицам, принимающим решение на различных уровнях управления (руководству МЧС России, руководящему составу региональных центров ГОЧС и др.), информации в сжатом виде (информации, которая нужна для принятия решений) и предоставление возможности получить в автоматизированном режиме любую необходимую информацию по запросу (различного вида детализации);
- объективный контроль за чрезвычайной ситуацией на территории России и за рубежом и прогноз её развития;
- эффективное информационное взаимодействие с министерствами и ведомствами единой государственной системы предупреждения и ликвидации чрезвычайных ситуаций, с СМИ и зарубежными странами по вопросам предупреждения и ликвидации чрезвычайных ситуаций;
- объективный контроль выполнения принятых решений;
- прогнозирование последствий управленческих решений и другие возможности, обеспечивающие поэтапный переход к безбумажной технологии в АИУС РСЧС.
В звеньях управления территориального уровня АИУС РСЧС состоит из областного (республиканского, краевого) информационно-управляющего центра (ОИУЦ) для каждого субъекта Российской Федерации.
Каждый такой ОИУЦ включает:
- комплекс средств автоматизации оперативно-дежурных служб (КСА-ОДС) для подготовки вариантов решений по ликвидации чрезвычайных ситуаций;
- комплекс средств автоматизации территориального центра мониторинга и прогнозирования чрезвычайных ситуаций (КСА-ТЦМП) для подготовки вариантов решений по их предупреждению;
- комплекс средств автоматизации органа управления ГОЧС (КСА ГОЧС) для подготовки вариантов решений по развитию и поддержанию функционирования территориальной РСЧС, а также вариантов решений по предупреждению и ликвидации чрезвычайных ситуаций;
- комплекс средств автоматизации комиссии по чрезвычайным ситуациям (КСА СЦ);
- комплекс средств автоматизации запасного пункта управления (КСА ЗПУ);
- мобильный комплекс средств автоматизации подвижного пункта управления (МКСА ППУ);
- набор средств из состава сети связи и передачи данных (ССПД).
Указанные комплексы создаются на базе типовых решений для ОИУЦ.
В интересах обеспечения сил территориального подчинения (территориальный уровень) АИУС РСЧС имеет в своем составе комплекс средств автоматизации стационарных пунктов управления поисково-спасательных отрядов (КСА ПСО).
На местном уровне АИУС РСЧС имеет в своем составе муниципальные (городские, районные) информационно-управляющие центры (МИУЦ), а также стационарные и мобильные комплексы средств автоматизации муниципальной поисково-спасательной службы. Каждый МИУЦ включает КСА ОДС (ЕДДС), КСА ГОЧС, КСА СЦ, КСА ЗПУ, МКСА ПСС и набор средств из состава ССПД.
На любом уровне АИУС РСЧС включает абонентские комплекты пользователей (АКП) для информатизации деятельности пользователей, удаленных от соответствующих объектов ГОЧС.
Поддержка реализации основных функций АИУС РСЧС на всех уровнях управления обеспечивается за счет решения в системе соответствующих функциональных задач и функциональных комплексов задач: комплекса обеспечения повседневной деятельности; комплекса развития РСЧС и ее подсистем; комплекса предупреждения чрезвычайной ситуации; комплекса ликвидации чрезвычайной ситуации; комплекса мероприятий гражданской обороны и др.
Информационное обеспечение АИУС РСЧС в виде совокупности документов и внутри машинных структурированных наборов данных предназначено для повышения эффективности управленческой деятельности всех органов управления РСЧС на основе обеспечения их полной, достоверной информацией по проблемам чрезвычайных ситуаций, состоянию и функционированию звеньев и объектов РСЧС для трех режимов функционирования системы.
Информационное обеспечение АИУС РСЧС разрабатывается с учетом руководящих документов, а также сводного перечня информационных показателей системы, унифицированной системы документов (входные и выходные формы) и единой системы классификации и кодирования (ЕСКК) информации (перечень и наполнение классификаторов и словарей).
Компоненты информационного обеспечения должны отображать предметную область АИУС РСЧС, в том числе:
территориальные образования (включая проживающее там население);
объекты экономики (в первую очередь потенциально опасные объекты);
окружающую среду (атмосферу, акватории, земную поверхность, недра);
органы и системы управления; мероприятия по предупреждению и ликвидации чрезвычайных ситуаций;
силы и средства предупреждения и ликвидации чрезвычайных ситуаций;
материально-технические, продовольственные, медицинские и другие ресурсы;
статистику чрезвычайных ситуаций.
Нормативные документы, регламентирующие порядок ведения и актуализации информационного обеспечения разрабатываются в ходе работ по развитию системы АИУС РСЧС.
Ведение и актуализация информационного обеспечения в информационно-управляющих центрах любого уровня РСЧС должны выполняться специалистами из числа персонала центра (или соответствующей местной организацией по договору) с учетом особенностей территории субъекта Российской Федерации: наличие АЭС, химически опасных объектов, пожаро-, взрывоопасных объектов, гидротехнических сооружений, объектов жизнеобеспечения, а также возможных природных стихийных бедствий.
Созданный технический задел по развитию автоматизированной информационно-управляющей системы - АИУС РСЧС, позволяет лицам, ответственным за развитие и поддержание функционирования территориальной подсистемы РСЧС (в субъектах Российской Федерации, а также городах и районах), развернуть дальнейшие работы по модернизации и наращиванию комплексов средств автоматизации соответствующих информационно-управляющих центров и пунктов управления.
Для дальнейшего развития территориальных подсистем РСЧС органам исполнительной власти Российской Федерации, органам местного самоуправления, органам управления ГОЧС на территориальном и местном уровнях необходимо продолжать работы по созданию:
- информационно-управляющих центров во всех территориальных органах управления ГОЧС с наращиванием в них информационного обеспечения, геоинформационных систем и сопряжения с ведомственными информационными системами РСЧС;
- абонентских пунктов при органах управления ГОЧС в городах и районах и единых дежурно-диспетчерских служб в городах;
- подвижных пунктов управления для действий в чрезвычайных ситуациях;
- территориального центра мониторинга и прогнозирования чрезвычайных ситуаций;
- комплексов средств автоматизации в пунктах управления поисково-спасательных отрядов и организациях, входящих в РСЧС.
|